Structured UX discovery using AI as a support layer — focused on safety, trust, and decision clarity.
I’m exploring how AI can support UX and product design without replacing human judgment.
Rather than treating AI as a shortcut to UI, I’m using it as a thinking and critique layer — to surface edge cases earlier, structure complex problems faster, and improve clarity in the design process.
These experiments focus on:
• Using AI to explore and stress-test user flows and product logic
• Identifying trust, safety, and usability risks earlier in the process
• Comparing outputs from different AI models to avoid bias or tunnel vision
• Documenting decisions in a way that remains readable and explainable
Motorcycle Riding Compatibility & Safety—UX Exploration
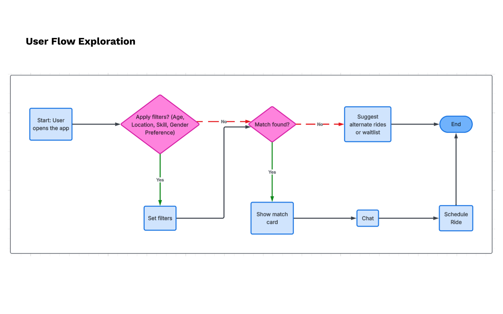
This exploration uses a hypothetical motorcycle riding buddies app as a test case.
The goal was not to design a new product, but to examine how compatibility, safety, and social trust can be structured more clearly in social matching platforms — especially in contexts involving real-world risk.
Low-fidelity wireframes created to test rider discovery, compatibility signals, and pre-ride confirmation logic.
Visual polish is intentionally minimized to focus on structure and decisions.

A small set of visual artifacts showing how flows, logic, and constraints were explored before converging on final UX decisions.
This project is supported by documented exploration, tradeoffs, and decision-making.
I’ve made a condensed set of process notes available for those interested in how AI was used to assist early UX thinking — including prompts, system critiques, and how final decisions were made.
These notes are intentionally raw and selective, shared to demonstrate reasoning rather than polish.